OE虚拟币交易app官方手机版是一款专为Web3时代设计的加密货币钱包及交易平台,深度集成去中心化应用(DApps)、智能合约和数字身份管理功能。作为全球排名前十的虚拟货币交易所,OE不仅提供安全可靠的加密货币存储服务,还支持现货交易、合约交易、NFT市场、质押借贷等多元化金融场景,助力用户无缝衔接去中心化互联网生态。
奇彩娱乐城:维多利亚老品牌VIC3308介绍
OE虚拟币平台是一种加密货币钱包,旨在与Web3技术和去中心化应用(DApps)集成,以改善用户体验、提高安全性和推动去中心化互联网的发展。Web3钱包不仅用于存储和管理加密货币,还允许用户访问去中心化应用程序、数字身份、智能合约和分布式网络资源。
奇彩娱乐城:维多利亚老品牌VIC3308亮点
全球顶尖排名与透明度
稳居全球虚拟货币交易所前10名,行业影响力显著;
全球首家提供用户自查储备金证明的交易所,资金透明度行业领先。
超强币种支持与Web3生态
支持超过300种加密货币交易,涵盖主流币与小众潜力币;
Web3钱包集成NFT市场、DeFi协议授权等前沿功能,一键触达去中心化应用。
中文服务与模拟交易
APP与网页端全中文界面,新手友好;
提供模拟交易功能,零成本练习交易策略。
奇彩娱乐城:OE虚拟币平台合约怎么操作
1,注册和登录欧意交易所:首先需要在欧意交易所官方网站上注册一个账户并完成登录,提供基本信息如邮箱、手机号码等,并设置密码和安全问题。
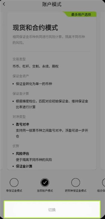
2,点击页面下方【交易】---右上角---【交易设置】---【账户模式】---【现货和合约模式】



3,开通合约交易权限:在欧意交易所的合约交易页面,点击“开通合约交易”按钮,完成相关设置。
4,选择合约交易品种:在合约交易页面,可以看到不同数字货币的合约交易品种,如比特币、以太坊等,用户可以根据需求选择相应的合约品种。
5,设置止损点和止盈点:在下单交易前,需要设置止损点和止盈点,以便控制风险和收益。市价下单会以最快的速度成交,但价格可能不尽如人意;限价下单则可以根据自己的心理价位设置价格,但成交时间可能会较长。
6,输入交易信息:填写交易方向、交易数量、开仓价格等信息,然后点击“开多”或“开空”按钮开始合约交易。
7,监控交易情况:在下单交易后,需要密切关注行情变化和订单执行情况,及时采取措施止损或调整策略。
奇彩娱乐城:维多利亚老品牌VIC3308安全性
安全性指的是交易所是否会被骇客攻击,或者交易所有倒闭、跑路的风险。那么,Oe安全吗?
从监管方面来看,OE虚拟币平台的母公司「欧科云链控股01499.HK」在香港上市,OKX也取得香港的信托从业牌照。集团旗下日本子公司(OKCoin Japan KK)取得日本第二十张加密货币交易所牌照,并接受日本金融厅的监管。
而日本和香港一直都是都是加密货币监管最严格的国家地区,因此能在当地营运的话,就证明OKX交易所的安全性相当受到认可。由于OKX有此强大的背景支撑,倒闭、跑路的概率很低。
从技术安全方面来看,OE虚拟币平台在早期虽有被骇客攻击,导致资产丢失的谣传。但近年并未有此类事件再发生。
从上文提到的提币风波中可以看到,OE虚拟币平台「将95%的用户资产储存在离线的冷钱包」中,在交易过程中也须使用多重签名授权来同意交易,以此来防止被害,保护用户资产。
用户方面,要保护好自己的帐号、密码,一定设置Google双因素认证(2FA),这样就可以安心使用OKX交易所。
若是担心oe的安全性,可以搭配全球最大的加密货币交易所-币安交易所来使用,也便于分散风险!
奇彩娱乐城:维多利亚老品牌VIC3308优势
核心交易功能
现货交易:支持350+币种实时买卖,提供限价单、市价单等订单类型;
合约交易:提供永续合约与交割合约,支持高杠杆操作;
NFT市场:浏览、购买、出售数字藏品,参与NFT发行与拍卖。
资产管理工具
冷钱包存储:用户资产离线保管,私钥自持;
质押借贷:通过质押加密货币获取利息或贷款;
模拟交易:虚拟资金实战演练,测试交易策略。
Web3生态入口
一键连接DeFi协议(如借贷、流动性挖矿);
管理数字身份与授权,安全访问DApps。
奇彩娱乐城:维多利亚老品牌VIC3308特色
全球化运营与合规保障
总部位于马耳他,设立国际办事处,业务覆盖全球;
母公司「欧科云链控股」在香港上市,持有香港信托牌照及日本金融厅监管牌照,安全性获国际认可。
军工级安全防护
95%用户资产存储于离线冷钱包,远离黑客攻击风险;
交易需多重签名授权,配合Google双因素认证(2FA),构建双重安全防线。
低成本交易与深度市场
手续费极具竞争力,适合高频交易与量化策略;
市场深度大,挂单价差小,滑点低,确保交易高效执行。
奇彩娱乐城:维多利亚老品牌VIC3308亮点
•目前排名在全球前10名的虚拟货币交易所。
•全球第一家提供用户自查储备金证明的加密货币交易平台。
•支援超过300种以上的币种买卖,Web3钱包可支援NFT市场、DeFi、授权等交易。•APP是中文介面、与网页同步,也有提供模拟交易功能。
- 奇彩娱乐城
- PC版
- IOS版


原神手游v6.6.0_44318314_44476906奇彩娱乐城
sky光遇北觅全物品解锁版v0.33.2(384474)奇彩娱乐城
战魂铭人奇彩娱乐城v3.2.1官方版
腾讯刺激战场官方版v1.36.12
王者荣耀v11.3.1.1官方版
Cube Escape The Cave(方块逃脱洞穴手机版)5.2.0
live2dviewerex奇彩娱乐城v26.5.050 奇彩娱乐城
WPS Office官方正式版v14.45.0奇彩娱乐城
新浪微博app官方版v16.5.0官方奇彩娱乐城
美团外卖奇彩娱乐城V8.71.4官方奇彩娱乐城
海报工厂奇彩娱乐城V8.7.0官方奇彩娱乐城
Meitu(美图秀秀奇彩娱乐城)v12.7.0官方正式版




Beloved AI安卓奇彩娱乐城1.0.4奇彩娱乐城
tidal音乐app中文奇彩娱乐城v2.152.0奇彩娱乐城奇彩娱乐城
潮汐音乐专业版免费版奇彩娱乐城20262.152.0奇彩娱乐城奇彩娱乐城
潮汐音乐奇彩娱乐城20262.152.0奇彩娱乐城奇彩娱乐城
咕米app官方正版1.0.1奇彩娱乐城
须弥空间奇彩娱乐城app1.1.8奇彩娱乐城奇彩娱乐城
蓝海书屋(自由搜书)小说免费版2.0.0奇彩娱乐城
芳圃floravale维多利亚老品牌VIC3308官方奇彩娱乐城1.0.0免费版奇彩娱乐城
komoyo官方下载2026奇彩娱乐城1.2.1奇彩娱乐城
walk play下载安装奇彩娱乐城v2.3.7奇彩娱乐城
jmcomic.2.0漫画最新官方2026版v2.0.24奇彩娱乐城
黑马追剧app下载2026奇彩娱乐城4.1.0奇彩娱乐城
一键测速TV电视版app免费版2.9.0奇彩娱乐城
漫舍app官方免费版v1.0.0奇彩娱乐城奇彩娱乐城
爱TY影视APP官方版1.92奇彩娱乐城
萌趣影视app手机无广告版3.4.0奇彩娱乐城奇彩娱乐城
walkplay奇彩娱乐城奇彩娱乐城2.3.7奇彩娱乐城
emo影视盒子内置数据源旗舰版1.0.8(1)奇彩娱乐城奇彩娱乐城
DD373游戏交易平台手机客户端
期货交易正规平台app
贵金属网上交易平台
中国十大数字交易平台
metatrader4官方下载安卓2026年奇彩娱乐城
奇彩娱乐城
金融理财
2024个人所得税专项扣除申报app
奇彩娱乐城
金融理财
mt4外汇平台官方下载正版
奇彩娱乐城
金融理财
融通金app下载官方奇彩娱乐城
奇彩娱乐城
金融理财
华为钱包花瓣支付官方版
奇彩娱乐城
金融理财
pinetwork中文官方版
奇彩娱乐城
金融理财
中银保app官方奇彩娱乐城
奇彩娱乐城
金融理财
metatrader4官方手机版
奇彩娱乐城
金融理财
农信易扫app官方下载奇彩娱乐城
奇彩娱乐城
金融理财
tradingview手机中文版下载2025奇彩娱乐城
奇彩娱乐城
金融理财